31年持續創新,天格讓流行幾千年的實木地板迭代升級,煥發全新價值
2024-04-09
不知道大家有沒有發現,現在越來越多人又開始傾向選擇天然材質的產品,例如衣服,更愿意穿棉麻的;建材更喜歡實木的。因為大家逐漸意識到,天然材料能有效提升生活品質,而且它的好,是人工合成材料無法替代的。例如實木地板,它能讓你的家居生活更加舒適、美好!
實木地板的優勢
中國人對實木的喜愛,從古代一直延續至今。作為天然材料,實木的優勢十分明顯。首先實木視覺體驗感好,不僅色調、明度、純度都在讓人舒適的范圍內,而且其光澤感好,自然綢緞般的光澤感,憑生貴氣。此外舒適的觸感也令實木超越一眾材料,溫暖適中,軟硬恰到好處,讓人很難不愛。而由實木為原料制成的實木地板,自然繼承了上述優秀品質,讓居者的每一眼、每一步都獲得舒心體驗。

與此同時,實木地板不光走路時聲音悅耳,而且還有一定吸音效果,能消除一些外界雜音,讓室內空間相對安靜、平和。重要的是實木地板能提高家居安全性,由于摩擦系數較大,人行走于上不易滑倒,更不會像瓷磚一樣結露。再則如果發生居者意外跌掉狀況,地板還能減輕意外給人體帶來的傷害,大大提高家居安全性。當然實木怡人的氣味也不容忽視,其有助于人們放松心情、提高睡眠質量。

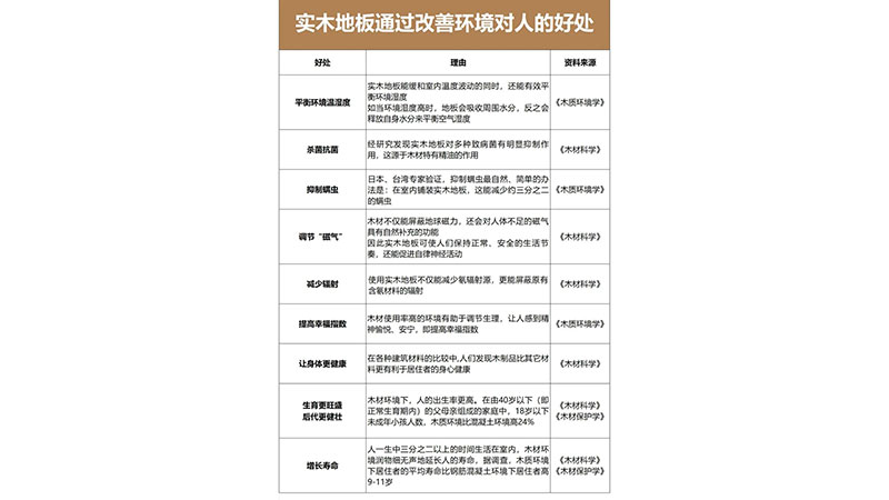
在環境的改善方面,實木地板也是有明顯作用。首先,地板能平衡環境溫濕度,在緩和室內溫度波動的同時,當環境濕度高時,地板會吸收周圍水分,反之則釋放自身水分,通過平衡溫濕,讓人體的感受變得更加舒適。

在此基礎上,實木地板還擁有殺菌凈化、抗螨除蟲、調節“磁氣”等其它地材所不具備的優勢。更值得一提的是實木地板在人體健康、生育方面有一定改善作用。據科學家實驗發現,木制品比其它材料更有利于居住者的身心健康,而且木材環境下,人的出生率更高。實驗觀測發現,在由40歲以下(即正常生育期內)的父母親組成的家庭中,18歲以下未成年小孩人數,木質環境比混凝土環境高24%。實木地板的這項優勢,在生育率下滑的當下備受關注。
做實木地板 天格最專業
雖然天然材質有著諸多優勢,讓人喜愛,但也有令人頭疼的短板,實木地板就是如此。在很長一段時間里,許多喜愛實木地板的消費者總被“不穩定”的問題困擾,想選而不敢選。但這一問題,自天格發明第三代實木地板——地暖實木地板后得到了徹底解決。
作為一家專注實木地板30余年的品牌,天格在實木地板領域無疑是最專業的,其憑借強大創新能力,在規避實木地板“不穩定”缺陷的同時,更使木材的長處得到最大限度發揮。

以“虎口榫鎖扣”技術為核心,輔以“六面全防涂飾”、“靜音消聲”等曾獲專利的技術,天格于2002年發明了地暖實木地板,該產品不僅穩定性高,地暖、潮濕等復雜環境都能用,而且還具備好打理、耐磨耐刮擦、可重復拆卸安裝等普通實木地板所無法企及的優勢,贏得了無數用戶的滿意。

此外圍繞地暖實木地板,天格發明了90余項專利技術,并獲得第十九屆中國優秀專利獎,讓地暖實木地板有了完善技術支撐。在生產方面,天格圍繞《地暖實木地板系統解決方案》持續升級,從原料的甄選、含水率的控制到涂裝系統、鎖扣系統等,總結完善出“表里如一”這一體系化產品品質管理系統,最大程度保證地暖實木地板的高品質。

也正由于天格對地暖實木地板的專業能力與行業口碑,因此其受邀制定《地采暖用實木地板技術要求》國家標準,更獲得國標第一負責起草企業榮譽。同時天格還牽頭起草《地采暖用實木地板》(浙江制造標準)、《地采暖用實木地板及鋪裝規范》團體標準等,助力構建起完善的品類標準體系。

而鑒于實木地板與安裝無法分割的品類特性,天格依托分布于全國各地的安裝服務站,建立總部負責安裝模式,也就是說地暖實木地板的安裝皆由天格專業培訓的安裝工程師進行,能夠大大提高安裝品質與服務效能,搭配專業的“地板伴侶”安裝、使用,讓地板能更加妥善、長久運用。

基于對產品的自信與對用戶的負責,天格更提出了包括“售前同等價格比質量、同等質量比價格,比不過免費送;售中無理由退換貨;25年質?!钡日叩奈宕蟪兄Z,將優秀產品所承載的價值,以保障政策形式給到用戶安心體驗。

在實木地板領域,天格無疑是最專業的。在全面升級產品,使之更加完善的基礎上,天格更是發明各項技術、建立多維度標準系統、建設服務、保障體系,讓實木地板的價值得到最大化展現、運用。因此自推出地暖實木地板品類至今,天格無論是在市占率,還是銷售規模都做到了年年領先,這不僅是行業對天格地暖實木地板專家與領導身份的認可,更是消費者用訂單表達對天格專業水平的信任。